March Week 2 2026
Welcome to your weekly top up of newsbites from me, Charlie Marillier, British Powerlifting’s CEO.
BRITISH CLASSIC BENCH PRESS CHAMPIONSHIPS
Last weekend was the British Bench Press Championships 2026 held in Maidstone and organised by Adam Reilly and many of the South-East divisions powerlifting members.
The team organised a great show in a location that had plenty of parking, was easy to find, good space for both spectators and athletes in the warm-up area and the platform area. The team working with Adam provided a seamless operation with a very minor technical
hitch in the first few minutes that was swiftly fixed by the ever-talented James Kemmery.
The competition crew, such as spotters/loaders, table staff, referees and warm up managers did a great job in providing a safe and enjoyable experience for each of the lifters.
The organiser Adam Reilly had some great words to share, “Personally, I found this competition one of the least stressful National championships I have ever run. I feel this resulted from the hard work of all the volunteers we had supporting this event. It is easy to run a comp when you are surrounded by great people. It was a true team effort with everyone working together to deliver an excellent competition for our lifters. A massive thank you from me to everyone who helped with this competition.
Hopefully this teamwork / team spirit continues and we all continue to work together to make BP competitions at all levels a great success.”
It was also a joy to see such professional behaviour in the warm-up and holding areas from both coaches and lifters. This sport has grown so much over the past few years, and the respect people give each other is a highlight at each competition.
I would like to congratulate all the lifters on a great show, to the new and repeating champions a huge congratulations on your wins. To the first timers, we hope you go back to the training room and keep working hard to return next year for even more success.
As with the British Equipped Championships, those who attended the British Classic Bench Press championships are invited to provide their thoughts and feedback, whether a spectator, lifter, coach or part of the organising team.
I would like to thank those who fed back from the previous competition and look forward to hearing your thoughts again.
Tell us about your experience at the British Classic Bench Press Championships
MEMBER ENGAGEMENT – LONG TERM STRATEGY DEVELOPMENT
British Powerlifting is currently developing its long-term strategy, aligned with the requirements of UK Sport Tier 1–3 Code for Sports Governance, which places a strong emphasis on transparency, accountability, and stakeholder engagement. As part of this process, we are seeking input from members across all areas of the sport. Your feedback will directly inform priorities, investment decisions, and the future direction of British Powerlifting. The survey is anonymous to encourage open and honest feedback. We do ask that all responses remain constructive and respectful. The survey should take no more than 5 minutes to complete.
Complete the Survey
Luxembourg INVITATIONAL
I wrote in my newsletter last week that England had experienced great success at the Small Nations championships. Thank you to the ever-diligent Jo Whiteley who corrected me on the name, the Luxembourg Invitational. You can find the results of this competition here.
I have spoken to several of the England team who attended the Luxembourg Invitational, all of which said it was a very enjoyable competition for the coaches and lifters alike.
A GUIDE TO OUR ACTIVE COMMITTEES
I would like to thank those of you already who have provided some feedback on your experience as a member.
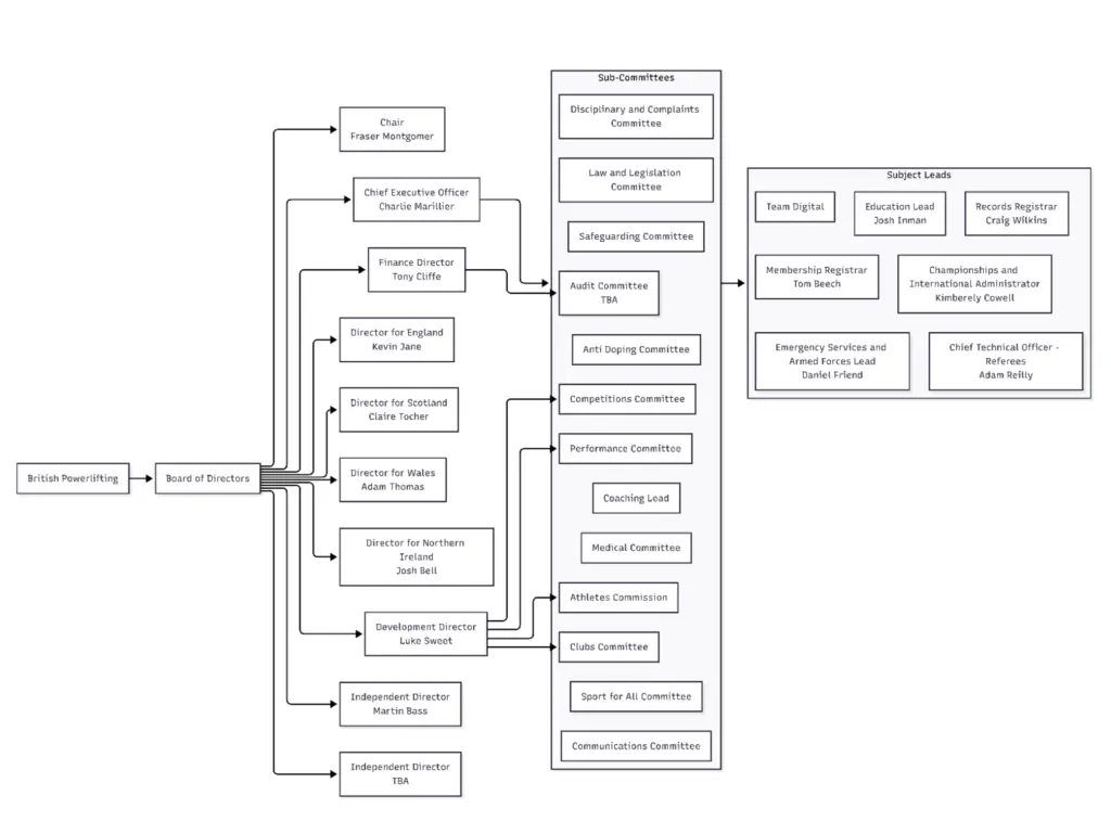
I know many of you find it difficult to know where to find information and who to speak to. To simplify this somewhat, I have created a flow chart of who we are and what groups operate within British Powerlifting. In time, as the website developments come into effect, we will provide guides like this on the various contact pages to help direct you specifically to the people/groups you want to speak to but also to provide a better understanding of who we are and what we are doing.
There are some very useful guides and informational pieces on our FAQ’s section of the website, please take a look around and share out to people.

CONNECTING WITH MEMBERS ACROSS BRITISH POWERLIFTING
This weekend I joined our education lead, Josh Inman, to provide an Assistant Coach course in Northern Ireland. This was the first time British Powerlifting has facilitated a course in Northern Ireland in several years. The welcome and community culture there was a joy to be part of. Seeing the development of both Powerlifting and Community in Northern Ireland was not only a joy but was hard to leave at the end.
There were 14 students attending the course with a wide variety of backgrounds in Powerlifting but with something that was evident from the onset, a strong community identity. Many of them knew each other but even those that didn’t were warmly welcomed into the community.
One item that came out of the weekend, which I had not planned for but am delighted it’s happened, was sent to me by the NIPF CEO Josh Bell, “The British Powerlifting Level 1 Coaching Course has made a real difference across the Northern Ireland Powerlifting Federation, and not just in terms of better coaching. It’s helped people feel more connected, more confident, and part of something bigger.
“A huge part of that came down to Charlie Marillier and Josh Inman. They didn’t just show up as ‘the CEO’ and ‘the Education Lead’, but instead as real people who genuinely cared. They chatted, they listened, they got involved, and it never felt like there was a big gap between them and our members.
“For a lot of lifters and coaches here, it was refreshing. Instead of feeling like decisions are being made miles away by people they’ll never meet, their leadership felt open, present, and genuinely interested in helping the sport and community of powerlifting grow in Northern Ireland. Of course, the Level 1 course has improved coaching standards, but more than that, it’s helped build trust, bring people closer together, and give the members in our federation a bit of new energy…the kind that comes from knowing the people at the top actually care.”
WHAT’S COMING UP:
- European Open Classic Powerlifting Championships, March 15-11 in Malta.
- British Universities and Colleges Championships (BUCS), April 24-26 in Nottingham Trent University
Check out all the upcoming championships from British Powerlifting and you can find all the International Competitions from the IPF Calendar.